华北理工大学是一所以工、医为主,文、理、经、管、法、艺、教等多科性协调发展,具有博士硕士研究生教育、本科教育及留学生教育等教育层次和类别的省属重点骨干大学、省重点支持的国家“双一流”大学建设高校、河北省文明校园。
学校设有19个管理机构,30个教学机构,6个教辅机构和9个直属机构。2016年8月,学校占地4500亩、总建筑面积103.56万㎡的国内一流现代化智慧校园正式启用,建有一流的语音教室、多媒体教室、电子阅览室、CAD中心、计算中心、电教中心和网络中心等现代化教学设施设备。图书馆建筑面积6.9万㎡,拥有纸质藏书326万册,中外文数据库50个,数据存储量达96.5TB。
学校现有104个本科专业,1个博士后科研流动站,3个博士学位授权一级学科,28个硕士学位授权一级学科,21个硕士专业学位授权类别,现有教职工3260余人,拥有中国工程院院士、国家杰出青年科学基金获得者、国家万人计划科技创新领军人才、国家优秀青年科学基金获得者、国家万人计划青年拔尖人才、长江学者奖励计划青年学者、百千万人才工程国家级人选、享受国务院特殊津贴专家、河北省高端人才、燕赵学者等优秀人才。坚持创新创业教育改革,培养学生创新精神和实践能力,在中国高等教育学会发布的《2023全国普通高校大学生竞赛分析报告》中,学校在2019—2023年全国普通高校大学生竞赛榜单(本科TOP300)上位列国内第159位,河北省第4位。
2023年10月获批人社部国家专业技术人才知识更新工程数字技术工程师培育项目数字化管理师职业培训机构,2024年6月获批中国电子学会首批数字技术工程师培育项目数字化管理师考核站点。

“十四五”期间,数字经济持续快速发展、全面发力,成为我国推动高质量发展的核心动力。发展数字经济,推进数字产业化和产业数字化,推动数字经济和实体经济深度融合,急需培育壮大数字技术工程师队伍。
国家人力资源和社会保障部《专业技术人才知识更新工程数字技术工程师培育项目实施办法》于2021年启动实施。目标是培育数字技术技能人员,推进我国数字经济发展。数字化管理师已列入职业大典,属于第2大类的职业,专业技术等级证书和职称体系挂钩。
数字技术工程师(数字化管理师)指使用数字化智能移动办公平台,进行企业或组织的人员架构搭建、运营流程维护、工作流协同、大数据决策分析、上下游在线化连接,实现企业经营管理在线化、数字化的人员。数字化管理师是企事业单位数字人才的重要组成部分,包括管理数字化相关工作的人员,或用数字化工具、系统、方法,从事战略、研发、营销、交付、服务、人力资源、IT、财务等各类经营管理活动的人员,或从事数字化系统、工具的管理、开发与应用的技术管理人员。数字化管理师是数字化管理人员中的优秀代表,能够将数字化能力与其他各类工作能力融汇贯通,在企事业单位各岗位上为所在组织、所处行业进行数字化赋能,推动数字化转型,引领发展,创造价值。数字化管理师就业范围覆盖了互联网、零售、教育、餐饮、金融业、医疗医药、制造业、房地产业、服务业、政府/事业单位、物流等行业。
为贯彻落实《人力资源社会保障部办公厅关于加强新职业培训工作的通知》(人社厅发〔2021〕28号)和《关于稳步推进数字技术工程师培育项目实施工作的函》(人社专技司函〔2022〕47号)及河北省人力资源和社会保障厅关于《河北省数字经济领域技术技能人才培育项目实施方案》,华北理工大学承办唐山市区域数字化管理师职业培训项目工作。

1.紧跟行业趋势,培养短缺人才:随着数字经济的不断发展,企业数字化转型势在必行,数字化管理师的需求越来越大。2024年6月,由财政部、工信部负责的2024年中小企业数字化转型城市试点名单中,36个市(区)入围,唐山市脱颖而出,成为全省唯一入选城市。本项目紧跟当地数字经济发展趋势,依托培养企业短缺人才,满足市场需求。
2.贯通职称评聘,职业晋升快车道:完成培训通过考核,获得相应等级的数字化管理师证书,即可申报相应等级的职称评审。对取得高级数字化管理师等级证书的,作为申报高级职称重要参考;取得中、初级数字化管理师等级证书的,认定具备相应中、初级职称,并可作为申报高一级职称的重要条件。用人单位可根据工作需要,按照专业技术岗位任职条件和聘任程序,对符合条件的人员择优聘任到相应岗位。
3.系统化课程设置,融合理论实践:本项目涵盖了数字化管理领域的基础理论和实践技能,从数字化管理的概念、理论框架、信息技术应用等多个方面进行系统培训,既有理论知识,也有实战操作,确保学员能够全面掌握数字化管理的技能。
4.丰富的案例分析,提高竞争实力:本项目注重实践操作和案例分析,通过真实的数字化管理案例分析和实战训练,提高学员的实际操作能力和解决问题的能力,增强学员的岗位竞争力。
5.完善的学员服务,配套跟踪管理:本项目提供完善的学员服务和跟踪管理,包括在线答疑、作业批改、学习反馈等,及时解决学员的问题,保证学习效果。
6.优质平台,拓展人脉资源:培训期间,来自各行各业的优秀学员,汇聚一起交流学习,是一个收获知识、拓展人脉的宝贵资源和机会。
通过系统培训,使学员能够掌握数字化管理的基础知识,明晰数字化管理的原理与技能,理解数字化组织的核心特征、数字化沟通方式、数字化协同类型等,应用数字化管理平台的开发管理,并综合数字化管理在数字化经济中的应用场景,达到人社部印发的《数字化管理师国家职业技术技能标准(2021年版)》的职业等级标准。协助相关企业和组织充分发挥数字化管理在提升管理效率、降低管理成本、精准数据决策、真正以客户为中心的技术支撑作用。
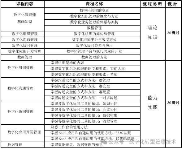
根据《数字化管理师国家职业技术技能标准》设置培训内容,包含以下理论知识和能力实践内容,共计60学时。

应具备以下条件之一:
1.计算机类、物联网工程、信息安全、通信工程、金融学、数学、数据科学与大数据技术、管理科学等相关专业学生(高职或专科学历需毕业一年之后,本科学历要求应届毕业生,研究生、博士生没有门槛条件);
2.其他专业学生具备计算机类相关课程学习和应用基础,通过审核才能报名参加;
3.从事企业架构设计、底层技术、系统应用、系统测试、系统部署、运行维护等相关岗位的工程技术人员或拟从业相关专业技术人员。
1.机房授课
数字化管理师(初级)培训,采取线上线下混合授课方式(线上通过平台理论学时,线下实操演练互动交流)。其中,理论30学时,实践操作30学时,学习时间:8天(周末:周六周日,每天8学时,共计4周),地点:河北省唐山市曹妃甸新城渤海大道21号,华北理工大学致远楼计算中心。
2.培训教材
中国人事出版社发行的全国专业技术人员新职业培训数字化管理师(初级)教材。

3.培训费
理论和实践教学60学时,培训费2980元/人。含线上线下培训费、教材资料费、课程资源平台使用费、机房场地费、师资费、培训合格考核费,不含专业技术等级证书考核平台费(由中国电子学会单独收取),培训费由华北理工大学统一收取(培训发票由华北理工大学开具)。
(一)培训合格证书:对完成规定学时和内容的学员,统一颁发华北理工大学数字化管理师培训合格证书。
(二)专业技术等级证书:培训合格后,需按要求申请参加专业技术等级考核,由华北理工大学统一向评价机构(中国电子学会)申报数字化管理师专业技术等级考核资料,考核合格后颁发中国电子学会专业技术等级证书。

开班安排:滚动开班,报名满20-30人即可开班。根据学员报名情况,确定当期线上线下开班时间。(根据实际情况会通知开班具体时间)

1.参训人员扫描上方报名二维码,或者登录网址:https://pc.szhpeixun.com/hblgdx,选择“在线报名”,仔细阅读“华北理工大学数字化管理师招生简章”,然后点击“立即报名”,在线填写并提交相关信息完成报名,报名信息将用于资格审查及证书制作,请参训人员务必认真如实填写,确保报名信息的真实性,如果报名信息填写不准确、不真实、不齐全、不完整,资格审核不合格的不允参与培训。
2.缴费方式
报名资格审查通过后,学员可办理相关缴费手续。
账户名称:华北理工大学
账号:507308010406666690000000002
开户行:中国农业银行唐山曹妃甸大学城支行
转账时请务必备注“数字管理师+姓名”(如果备注有误,缴费不成功,后果自负)
3.学员报名时所交材料及费用,无论参加培训与否,不予退还。
微信公众号:数字化转型管理技术
咨询网站:华北理工大学网址:https://www.ncst.edu.cn/
(1)华北理工大学->机构设置->理学院/数学科学学院-> 职业培训->数字化管理师培训
(2)华北理工大学->机构设置->继续教育-> 非学历教育->培训基地->数字化管理师培训
学习网站:https://pc.szhpeixun.com/hblgdx
联 系 人:谷老师、陈老师
咨询电话:15632815233、0315-8805860
咨询时间:周一至周五(上午9:00~11:30,下午2:30~4:30)。
报到当日需提交以下材料: 1.身份证复印件一份; 2.在职者开具单位介绍信(学校留存复印件); 3.在校大学生提交学生证及复印件一份(学校留存复印件); 4.已毕业学生提供学位证(毕业证)及复印件一份(学校留存复印件)。